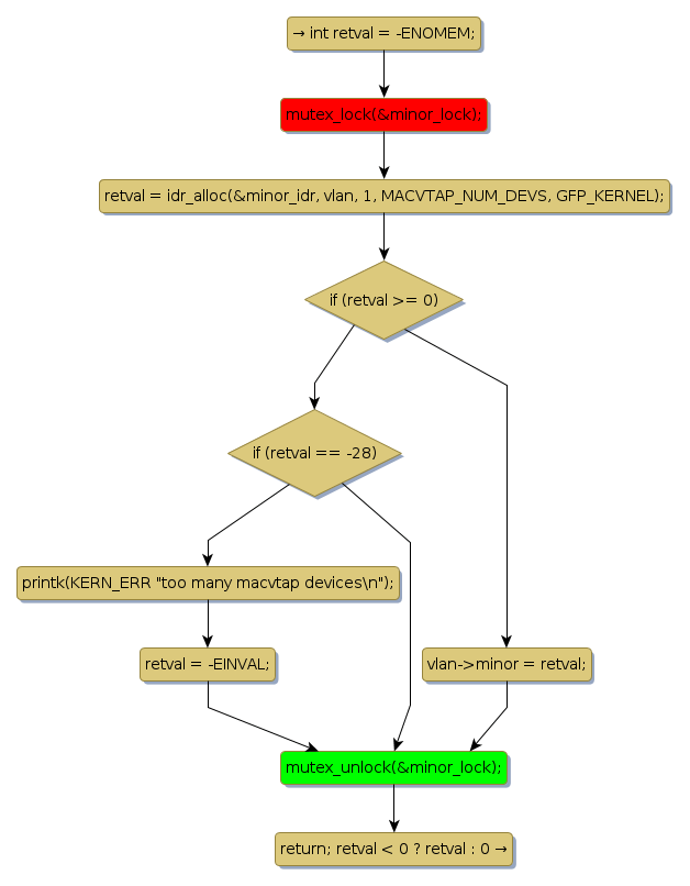
Instance Verification Kit (IVK)
mutex lock @ [9040+24+/linux-3.19-rc1/drivers/net/macvtap.c]
Instance Signature: minor_lock
|
The Matching Pair Graph:
|
|
Function Name
|
Control Flow Graph (CFG)
|
Events Flow Graph (EFG)
|
Source Correspondence
|
|
macvtap_get_minor
|
|
|
[8969+17+/linux-3.19-rc1/drivers/net/macvtap.c]
|